欢迎您的到来!
手机版
登录OA系统
欢迎您的到来!
网站首页
关于我们
公司简介
|
组织架构
|
团队管理
|
大事记
|
新闻中心
公司新闻
|
项目动态
|
行业资讯
|
活动照片
|
党群建设
党群工作
|
企业文化
|
员工风采
|
建设项目
工程建设
|
能源
|
招标投标
招标公告
|
中标公示
|
招商合作
联系我们
党史学习教育
集团公司党委
|
第一党支部
|
第二党支部
|
第三党支部
|
第四党支部
|
当前位置:
网站首页
>>
招标投标
>>
中标公示
>>
查看详情
中标公示
招标公告
中标公示
站内搜索
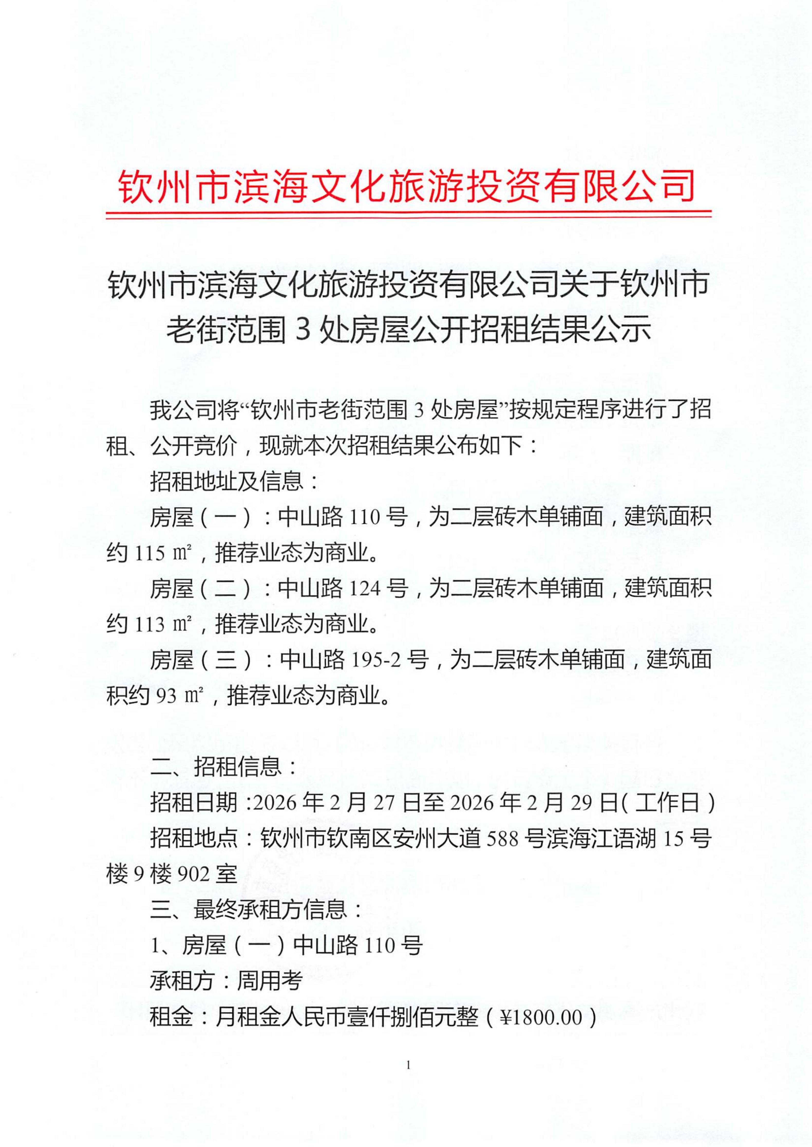
钦州市滨海文化旅游投资有限公司关于钦州市老街范围3处房屋公开招租结果公示
日期:
2026-03-02 17:13:36
点击:
758
属于:
中标公示
上一新闻:
钦州市滨海文化旅游投资有限公司关于钦州市老街范围房屋公开招租结果公示
下一新闻:
钦州市滨海文化旅游投资有限公司关于钦州市老街范围房屋公开招租结果公示(钦州市中山路183号)
钦州市滨海新城投资集团有限公司
版权所有 2023-2028
桂ICP备18001769号-1
桂公网安备 45070202000662号
技术支持:
北部湾软件
电话:0777-3608689 地址:广西钦州市钦南区安州大道588号滨海江语湖15号楼