欢迎您的到来! 
  手机版 登录OA系统
欢迎您的到来!
  • 网站首页
  • 关于我们
    公司简介 |
    组织架构 |
    团队管理 |
    大事记 |
  • 新闻中心
    公司新闻 |
    项目动态 |
    行业资讯 |
    活动照片 |
  • 党群建设
    党群工作 |
    企业文化 |
    员工风采 |
  • 建设项目
    工程建设 |
    能源 |
  • 招标投标
    招标公告 |
    中标公示 |
  • 招商合作
  • 联系我们
  • 党史学习教育
    集团公司党委 |
    第一党支部 |
    第二党支部 |
    第三党支部 |
    第四党支部 |
当前位置: 网站首页  >> 招标投标  >> 中标公示
中标公示
  • 招标公告
  • 中标公示
站内搜索
  • 钦州市家兴苑六区和七区共3间商铺公开招租项目成交确认书
    2026-04-30

     

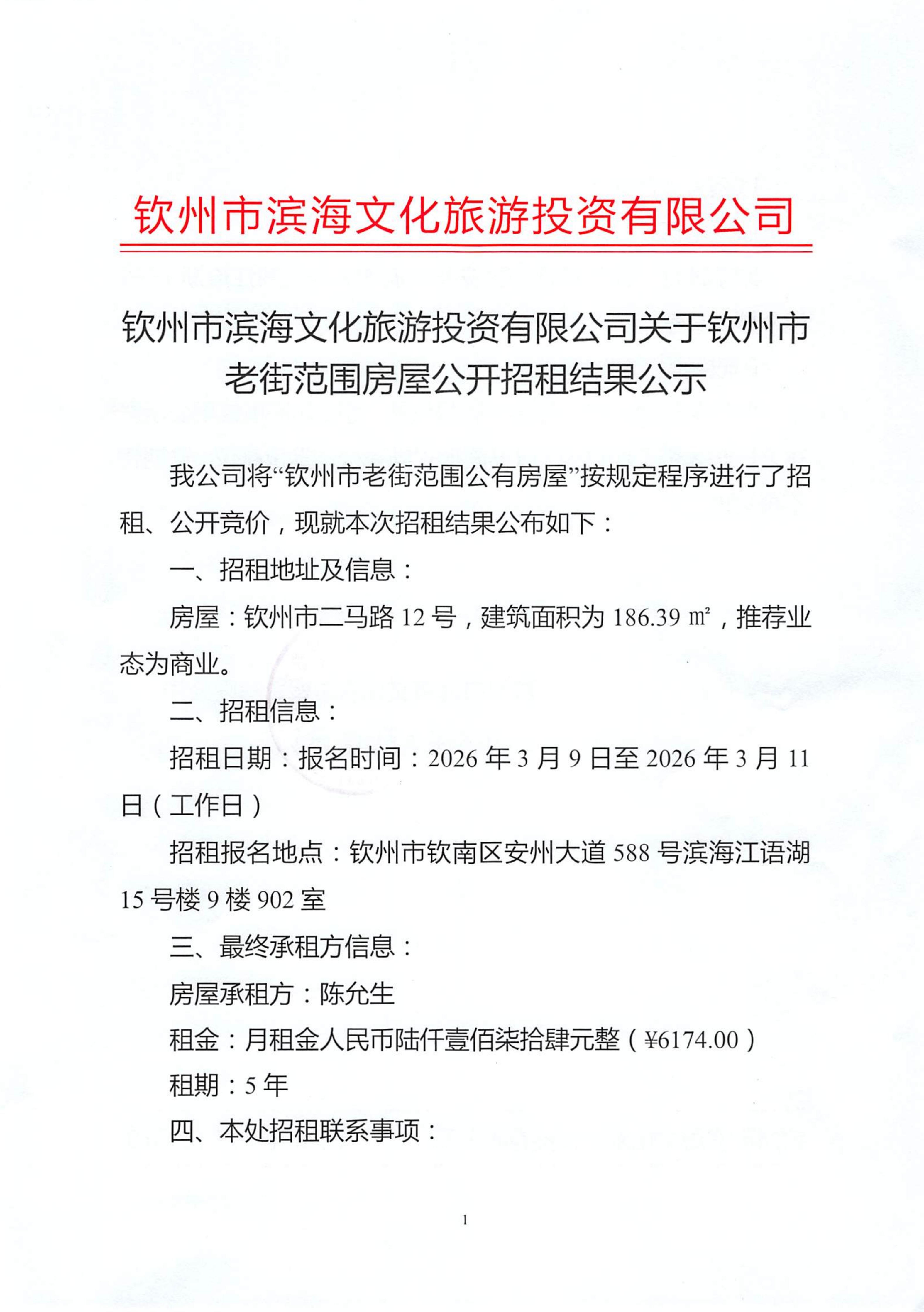
  • 钦州市滨海文化旅游投资有限公司关于钦州市老街范围房屋公开招租结果公示
    2026-04-30

     

  • 钦州市滨海文化旅游投资有限公司关于钦州市老街范围两处房屋公开招租结果公示
    2026-04-28

     

  • 钦州市滨海文化旅游投资有限公司关于钦州市老街范围5处房屋(场地)公开招租结果公示
    2026-03-26

     

  • 钦州市家兴苑六区和七区共3间商铺公开招租项目成交确认书
    2026-03-26

     

  • 关于钦州市滨湖路8号风情酒吧街(兰亭街)房屋公开招租项目成交情况的函(第四期)
    2026-03-26

     

  • 钦州市茶山江B01-01-01地块项目施工专变安装工程成交公告
    2026-03-24

     

  • 钦州北部湾大学大门商业街地块项目专变安装工程成交公告
    2026-03-24

     

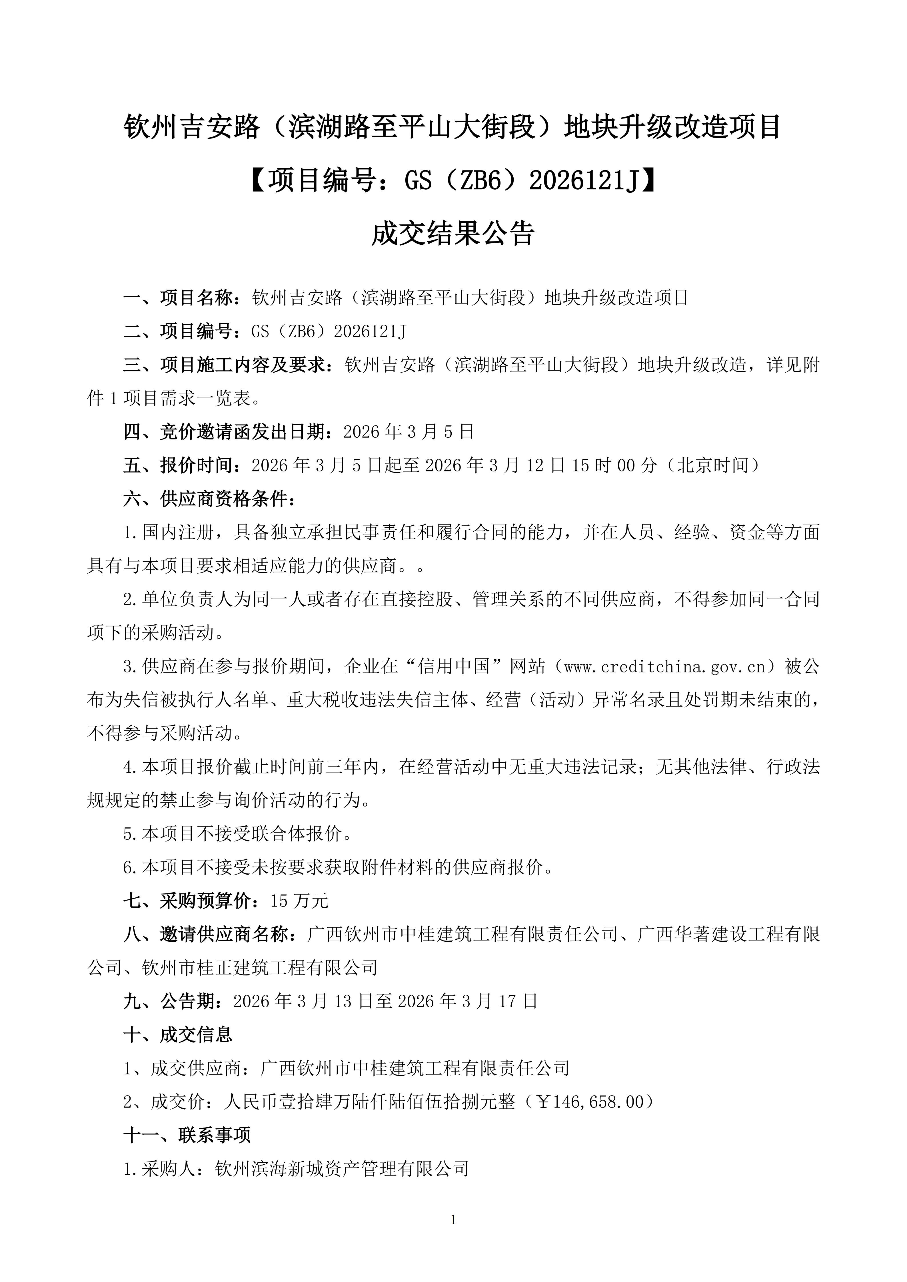
  • 钦州吉安路(滨湖路至平山大街段)地块升级改造项目 【项目编号:GS(ZB6)2026121J】 成交结果公告
    2026-03-13

     

  • 钦州市茶山江 B01-01-01地块项目工程检测中标公告
    2026-03-12

     

  • 钦州市滨海文化旅游投资有限公司关于钦州市老街范围房屋公开招租结果公示
    2026-03-12

     

  • 钦州市滨海文化旅游投资有限公司关于钦州市老街范围4处房屋公开招租结果公示
    2026-03-12

     

  • 钦州市滨江东路与嘉兴街3亩经营场地公开招租项目成交确认书
    2026-03-10

     

  • 钦州市滨海文化旅游投资有限公司关于钦州市老街范围房屋公开招租结果公示
    2026-03-04

     

  • 钦州市滨海文化旅游投资有限公司关于钦州市老街范围3处房屋公开招租结果公示
    2026-03-02

     

  • 钦州市滨海文化旅游投资有限公司关于钦州市老街范围房屋公开招租结果公示(钦州市中山路183号)
    2026-02-27

     

  • 广西桂工建设管理咨询有限公司关于金领大厦方案设计及初步设计服务的成交公告
    2026-02-13

     

  • 钦州市滨海文化旅游投资有限公司关于钦州市老街范围房屋公开招租结果公示
    2026-02-12

  • 广西冠宁工程咨询有限公司关于滨海文华园一期入户电线整改工程(项目 编号:GXGN-2026-009)成交公告
    2026-02-10

     

  • 中标公告
    2026-02-04

     

共条 1/15 页 首页 上一页  1   2   3   4   5   6   7   8   9   10   11   12   13   14   15  下一页 尾页
  • 钦州市滨海新城投资集团有限公司  版权所有 2023-2028 桂ICP备18001769号-1桂公网安备 45070202000662号 
  • 电话:0777-3608689 地址:广西钦州市钦南区安州大道588号滨海江语湖15号楼